Projektplanung: Definition, Aufgaben und Schritte
Projektplanung schafft eine Grundlage für die Umsetzung und Kontrolle eines Projektes. Ziele und Anforderungen müssen genau definiert werden, um die Effizienz im Projekt zu erhöhen und Unsicherheiten zu reduzieren. Mit der Qualität der Projektplanung nehmen Projektleiter Einfluss auf die Erreichung der Projektziele: Kosten, Zeit und Leistung.
Inhalt
Definition: Was ist die Projektplanung?
Die Projektplanung ist eine der Kernmethoden im Projektmanagement und der erste wichtige Schritt nach dem Projektstart und der Definition der Projektziele. Eine fundierte Planung ist die Basis für eine wirksame Projektsteuerung und Überwachung des Projektes. Sie sorgt für eine erfolgreiche Projektsteuerung und schafft eine optimale Grundlage für Umsetzung und Kontrolle. Ein höherer Aufwand in der Planungsphase wirkt sich positiv auf den gesamten Projekterfolg aus, erhöht die Effizienz, reduziert Unsicherheiten und kann die Projektlaufzeit verkürzen.
Projekt planen: Was spricht für die Projektplanung?
Um ein Projekt auf Erfolgskurs zu bringen, ist eine detaillierte Projektplanung ausschlaggebend. Mit der professionellen Planung behalten Sie stets den Überblick über Ihre Projekte und setzen klare Prioritäten im Projektalltag. Je weiter der Planungsprozess fortgeschritten ist, umso weniger können anfallende Kosten noch beeinflusst werden. Deshalb wirkt sich ein höherer Planungsaufwand zum Start eines Projektes positiv auf den gesamten Verlauf und Projekterfolg aus. Achten Sie darauf, dass Informationen von Beginn an in Ihren Projektplan einfließen. Oft müssen Kompromisse zwischen konkurrierenden Zielen und Alternativen gefunden werden. Dabei muss berücksichtigt werden, dass die Veränderung eines Parameters möglicherweise Auswirkungen auf einen anderen Parameter hat. So kann beispielsweise die verspätete Lieferung oder Fertigstellung den Beginn eines Vorgangs verzögern, was wiederum zu Auswirkungen bei den Zahlungsströmen führen kann. Eine Projektplanungssoftware verfügt über viele hilfreiche Funktionen und kann die Planung besonders für komplexe Projekte vereinfachen.
Ein Projektplan hilft…
- …allen Beteiligten, den Überblick über das gesamte Projekt zu behalten.
- …bei der Festlegung der mit dem Projekt verbundenen Aufgaben.
- …bei der Zeiteinteilung des Projekts.
- …den Verlauf des Projekts effektiv zu überwachen.
- …mögliche Risiken zu erkennen, zu bewerten und entsprechende Vorbereitungen zu treffen.
Was beinhaltet die Projektplanung?
Die Projektplanung wird in einzelne Teilprozesse aufgeteilt. In jedem Abschnitt stehen unterschiedliche Themenbereiche wie Ablauf, Fristen und Kosten im Vordergrund.
- Projektstrukturplan – Gliederung des Gesamtprojekts in Arbeitspakete
- Arbeitsaufwandsplanung
- Ablaufplanung – Festlegung des zeitlichen Ablaufs der Vorgänge
- Terminplanung – Planung der Zeitaufwände für die Vorgänge, Planung zeitlicher Ablauf
- Ressourcenplanung – Ermittlung des Bedarfs an Mitarbeitern
- Kostenplanung – Bewertung des Personalbedarfs mit Verrechnungssätzen
- Kostenplanung – Planung des benötigten Budgets
Projektplanung: Schritte zur Projektumsetzung
Die Projektplanung ist eine Daueraufgabe im Projektmanagement. Es handelt sich um einen schrittweisen Prozess handelt, der in der Regel mit geringer Planungstiefe beginnt und daraufhin immer detaillierter wird. Eine erste grobe Planung in die Zukunft ist immer mit Ungewissheiten behaftet. Der Plan muss im laufenden Projekt mehrfach überarbeitet und angepasst werden. Der Projektfortschritt deckt Annahmen über Sachverhalte auf. Mit einer regelmäßigen Abweichungsanalyse werden in der Umsetzungsphase Soll- und Ist-Werte gegenübergestellt.
Reichen die eingeleiteten Maßnahmen nicht aus, um die Soll-Werte zu erreichen, muss der Projektplan neu überarbeitet werden. Neben der Umsetzung und Kontrolle gehört die Planung zu den wichtigsten Phasen im Projekt. Mit möglichst realistische Vorgaben lassen sich viele unangenehme Überraschungen vermeiden. Das betrifft insbesondere folgende Bereiche: Umfang der Arbeitsleitung bzw. der Arbeitspakete, Planung der notwendigen Ressourcen und die Planung der Projektkosten.
Im Kick-Off-Meeting tritt das Projektteam zum ersten Mal für die Planung des Projektes zusammen. Der Workshop ist eine wichtige Voraussetzung für die Kontrolle und Steuerung in der weiteren Umsetzungsphase. Die Teilnehmer erstellen den Projektstrukturplan (PSP). Er ist die Basis für alle weiteren Planungsaktivitäten und teilt das Projekt in einzelne Arbeitspakete auf. Bei der Erstellung der Projektplanung muss für Transparenz im Planungsprozess gesorgt werden. Jeder Arbeitsschritt sollte detailliert dokumentiert werden.
Projekte einfach planen und organisieren mit TimO®
- Gesamter Projektablauf von Akquise bis Abrechnung
- Übersichtliche Prozesse dank Kanban-Board und GANTT-Diagramm
- Kostenloser Telefonsupport – ohne Warteschleife
Projektplanung in Teilprozessen
Schritt 1 – Projektziele definieren
Zu Beginn werden konkrete Projektziele formuliert und als mit Erfolgskennzahlen quantifizierbar gemacht werden sollten – am besten funktioniert das mit SMART-Zielen. Laut der SMART-Formel müssen Ziele spezifisch, messbar, attraktiv, relevant und terminiert sein, damit sie erreichbar sind (engl. Specific, Measurable, Achievable, Reasonable, Time Bound).
Schritt 2 – Planung erstellen mit Projektstrukturplan
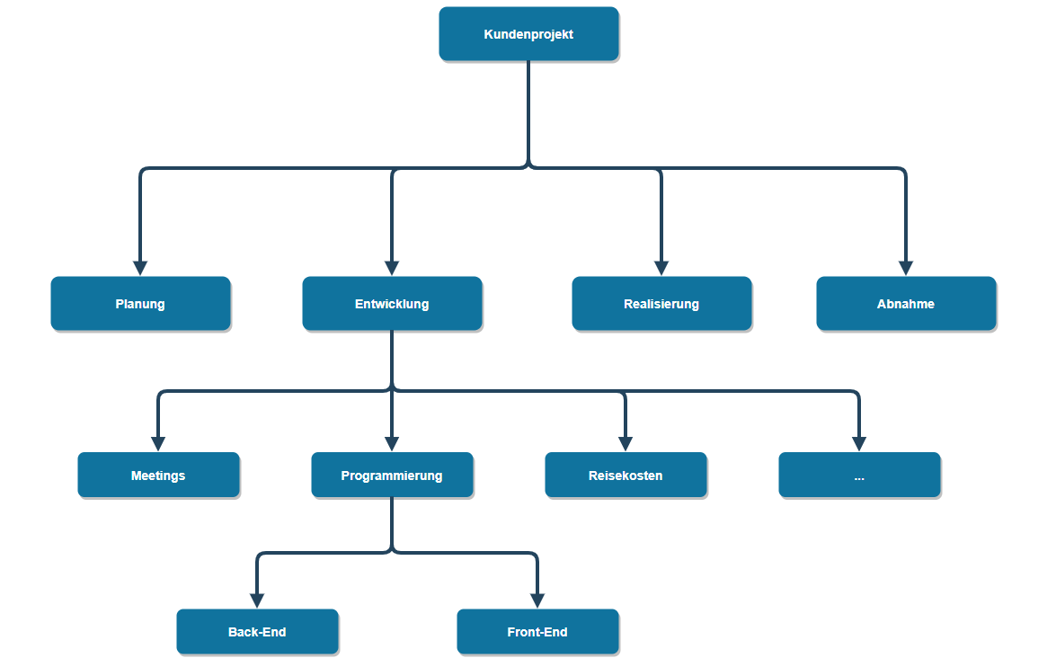
Der Projektstrukturplan (PSP) gliedert das Gesamtprojekt in einzelne Aufgabenpakete. Dabei stellt ein Aufgabenpaket stellt die kleinste Einheit im Plan dar. Die Gliederung erfolgt nach drei verschiedenen Gliederungsprinzipien: objektorientiert, funktionsorientiert, phasenorientiert. In der Praxis kommen aber oft Mischformen zum Einsatz.
Zur Erstellung eines Projektplans haben sich zwei gängige Ansätze verbreitet. Beim Top–Down–Ansatz wird der Projektstrukturplan von oben nach unten erstellt. Zunächst wird das Projekt als Ganzes betrachtet, dann werden einzelne Teilprojekte identifiziert und danach werden die Arbeitspakete der Teilprojekte festgelegt.
Beim Bottom-Up-Ansatz geht man entgegengesetzt vor (von unten nach oben). Es wird zuerst geschaut, welche Arbeitspakete für die Erreichung der Projektziele notwendig sind. Dann werden die Arbeitspalte zu Clustern – den Teilprojekten – zusammengeführt. Die Teilprojekte bilden zusammen das Gesamtprojekt.
Abb. 2 Phasenorientierter Projektstrukturplan
Schritt 3 – Arbeitsaufwandsplanung
Bei der Arbeitsaufwandsplanung ermittelt das Team den Aufwand, der zur Erbringung der Projektleistung notwendig ist. Neben der erforderlichen Arbeitszeit wird der Leistungszeitraum definiert. Das ist die Zeitspanne, in der die Leistungserbringung erfolgt. Beispiel: Die Projektdauer (Leistungszeitraum) beträgt drei Monate. In unserem Beispiel startet das Projekt am 1. August und endet am 31. Oktober. Die reine Arbeitszeit – der Arbeitsaufwand – für dieses Projekt beträgt 100 Stunden.
Schritt 4 – Projektplanung: Ablauf festlegen
Der Projektablaufplan bietet den Beteiligten einen Überblick die Reihenfolge der einzelnen Aufgaben und die Zusammenhänge im Projekt. Im Ablaufplan legt der Projektleiter die logische Anordnung der Aufgaben fest. Dazu gehören alle Aufgaben, die im Projektablauf erledigt werden müssen. Im nächsten Schritt dient der Ablaufplan als Grundlage für die Planung der Termine, Ressourcen und Kosten. Bei der Planung kann das Planungsteam Arbeitspakte noch weiter bis auf die Vorgangsebene herunterbrechen. Als Hilfsmittel für Erstellung des Ablaufplans dienen Listen, Balkenpläne wie das Gantt-Chart oder Netzplantechniken für die einfache Visualisierung.
Schritt 5 – Terminplanung
In der Terminplanung legt der Projektleiter die Zeit für die ermittelten Aufgaben festgelegt. Zur Erstellung eines Terminplans kann der Projektleiter auf verschiedene Methoden zurückgreifen: Terminliste, Balkenplan oder Netzplan. Der Balkenplan ermöglicht eine gute Übersicht über die Abfolge der Arbeitspakete. Im Balkenplan wird die Dauer eines Arbeitspaketes in Form eines Balkens dargestellt. Anfang und Ende des Balkens kennzeichnen den Start- und Endtermin der Aktivität. Oft werden die Balkenpläne um Meilensteine ergänzt, die mithilfe einer Raute dargestellt werden. Meilensteine kennzeichnen markante Termine, die besonders wichtig für den Projektverlauf sind.
Schritt 6 – Projektressourcenplanung
Die Ressourcenplanung ermittelt die benötigten Ressourcen in quantitativer und qualitativer Hinsicht. Dabei ist es wichtig Engpässe aufzudecken und zum Spitzenbelastungen bzw. Unterbelastungen zu vermeiden. Die Ressourcenplanung verläuft in vier Schritten: Ermittlung des Ressourcenbedarfs, Ermittlung der verfügbaren Kapazität, Vergleich von Kapazität/Bedarf und Ressourcenoptimierung.
Zu den Projektressourcen gehören alle Einsatzmittel, die zur Durchführung eines Projektes notwendig sind. Dabei unterscheidet man zwischen:
- Personal (Projektleiter, Teammitglieder, externe Berater, Linienmitarbeiter)
- Sachmittel (Geräte, Maschinen, Räume)
- Material (Bestandteile des Produkts)
- Finanzmittel
Schritt 7 – Kostenplanung
Die Projektkostenplanung sichert die Wirtschaftlichkeit eines Projektes und liefert die Grundlage für die Preisgestaltung.
Fazit: Eine gute Projektplanung ist erfolgsentscheidend
Eine detaillierte Projektplanung ist ausschlaggebend für die erfolgreiche Projektumsetzung und schafft die Basis für die Umsetzung und Kontrolle eines Projektes. Nur wenn Projektziele genau definiert werden, ist es möglich die Effizienz im Projekt zu erhöhen und Unsicherheiten zu reduzieren.
Häufig gestellte Fragen zur Projektplanung
Wichtige Bestandteile der Projektplanung sind: Projektstrukturplanung, Aufwandsschätzung, Ressourcenplanung, Kostenplanung, Finanzmittelplanung, Festlegung des Projektteams, die Terminplanung und das Festlegen der Projektorganisation.
Die Projektplanung erfolgt in einzelnen Teilprozessen. In jedem Abschnitt stehen unterschiedliche Themenbereiche im Vordergrund: Projektstruktur, Kosten, Finanzen, Projektteam, Termine und Projektorganisation.
Gute Projektplanung und umfasst neben dem Zeitplan auch die Bereiche Budget, Kapazitäten, Mitarbeiter, Termine und Kalkulation. Zusätzlich müssen parallellaufende Projekte, interne Termine, Mehraufwand und Urlaubszeiten berücksichtigt werden.
Die Projektplanung sorgt dafür, die Projektziele unter Berücksichtigung von Zeit, Kosten und Ressourcen erreicht werden.
Mehr zum Thema lesen:


