Der Projektstrukturplan (PSP) ist ein zentrales Instrument im Projektmanagement, das die Aufgaben und Aktivitäten eines Projekts systematisch ordnet und visualisiert. Er dient als „Fahrplan“ für die Projektabwicklung und ermöglicht allen Beteiligten einen klaren Überblick über den Projektverlauf.
Inhalt
- 1 Definition Projektstrukturplan
- 2 Ziele und Nutzen der Projektstrukturplanung
- 3 Vorteile des PSP im Überblick
- 4 Aufbau des Projektstrukturplans
- 5 Sechs Schritte zur Erstellung eines Projektstrukturplans:
- 6 Der Projektstrukturplan im Projektmanagement
- 7 Gliederung der Teilprojekte und Aufgabenpakete
- 8 PSP als Instrument zur Planung und Kommunikation
- 9 Zusätzliche Optionen für die Organisation der Projektarbeit
Das Wichtigste in Kürze:
- Ein Projektstrukturplan ist eine grafische, hierarchische Darstellung aller Aufgaben eines Projekts. Er unterteilt das Projekt in Teilprojekte und Arbeitspakete, um einen klaren Überblick zu schaffen, was zu tun ist, ohne zeitliche Abfolge zu berücksichtigen.
- Der PSP dient als Planungsinstrument und Kommunikationsmittel, indem er klar definiert, welche Aufgaben erledigt werden müssen, um die Projektziele zu erreichen. Er hilft bei der Ressourcen- und Budgetplanung und bietet eine Grundlage für das Risikomanagement.
- Es gibt drei bewährte Gliederungsprinzipien – objektorientiert, funktionsorientiert und phasenorientiert –, die oft in Kombination eingesetzt werden, um das Projekt sinnvoll zu strukturieren.
Definition Projektstrukturplan
Ein Projektstrukturplan ist eine grafische Darstellung aller Aufgaben eines Projekts. Häufig wird hierfür die Visualisierung in Form eines Baumdiagramms gewählt. Dabei werden die Elemente hierarchisch gegliedert, sodass eine Baumstruktur entsteht. Der PSP beinhaltet keine zeitliche Aussage über die Abarbeitung des Projektes, sondern gibt lediglich die Strukturierung wieder. Der PSP wird auch als WBS (Work Breakdown Structure) bezeichnet.
Mit dieser Methode aus dem Projektmanagement legt man fest, welche Aufgaben erledigt werden müssen, damit die Projektziele erreicht werden können. In ihm geht es also darum, WAS getan werden muss, nicht aber wann und in welcher Reihenfolge es getan werden muss. Der PSP dient der Kommunikation mit den Stakeholdern und schafft ein gemeinsames Verständnis innerhalb des Teams.
Der PSP Projektstrukturplan ist hierarchisch gegliedert, zeigt alle Teilprojekte sowie über- und untergeordnete Aufgabenpakete und einzelne Aufgaben. Von Projektbeginn an verfügt das Team so über einen Überblick darüber, was im PSP Projekt geliefert werden muss. Im Grunde handelt es sich bei einem PSP also um Ausführungsanweisungen, die als zu erledigende Aufgabenpakete grafisch dargestellt werden. Projektstrukturpläne spielen im Projektmanagement eine wichtige Rolle, da sie das gesamte Projekt in kontrollierbare Teilaufgaben gliedern.
Neben der Strukturierung des Projekts in Arbeitspakete hat der Projektstrukturplan aber noch eine weitere Funktion: In ihm werden Informationen zu den Verantwortlichkeiten im Projekt sowie zu Kosten, Terminen und Ergebnissen gesammelt.
Ein idealer Projektstrukturplan ermöglicht die rechtzeitige Erreichung aller Projektziele bei geringstmöglichem Aufwand. Daher kann die Bedeutung des PSP für die Projektplanung und den Projekterfolg gar nicht genug betont werden.
Ziele und Nutzen der Projektstrukturplanung
Da der Projektstrukturplan alle (planbaren) Aufgaben eines Projektes darstellt, dient er als wichtiges Planungsinstrument und außerdem als Kommunikationsmittel mit den Stakeholdern. Im Projektstrukturplan werden die für das Projekt zur Verfügung stehenden Ressourcen Teilprojekten und Aufgabenpaketen zugeteilt. So dient die Methode auch der Budgetplanung. Hinzu kommt, dass allein die Erstellung des Plans und das damit einhergehende Durchdenken der Projektaufgaben wertvolle Ideen für Herangehensweisen liefern kann.
Projekte einfach planen und organisieren mit TimO®
- Gesamter Projektablauf von Akquise bis Abrechnung
- Übersichtliche Prozesse dank Kanban-Board und GANTT-Diagramm
- Kostenloser Telefonsupport – ohne Warteschleife
Darüber hinaus lassen sich mit dem PSP bereits zu Projektbeginn Risiken erkennen. Das liegt auch daran, dass er parallel zum Projektfortschritt gepflegt wird und so Auskunft über den Fortschritt der einzelnen Aufgabenpakete gibt. Kommt es zur Verzögerung eines Pakets, wird es mit der Farbe Rot („Verspätet“) markiert. Grün steht für „im Soll”, Blau für ‚Erledigt‘ und Gelb für „Gefährdet“. Der Projektstrukturplan unterstützt auf diese Weise also sogar das proaktive Risikomanagement und ermöglicht ein rechtzeitiges Gegensteuern im Sinne des Projekterfolgs.
Vorteile des PSP im Überblick
- Bessere Übersicht, gerade bei großen Projekten
- Vergleichbarkeit mit anderen, parallel laufenden Projekten
- Mehr Sicherheit
- Hilfestellung für Projektmanager und Führungskräfte
- Einfacheres Berichtswesen
- Verbesserte Planung von Abhängigkeiten
- Erleichterung von Übergabesituationen
- Bessere Ressourcenplanung und Kostenkontrolle
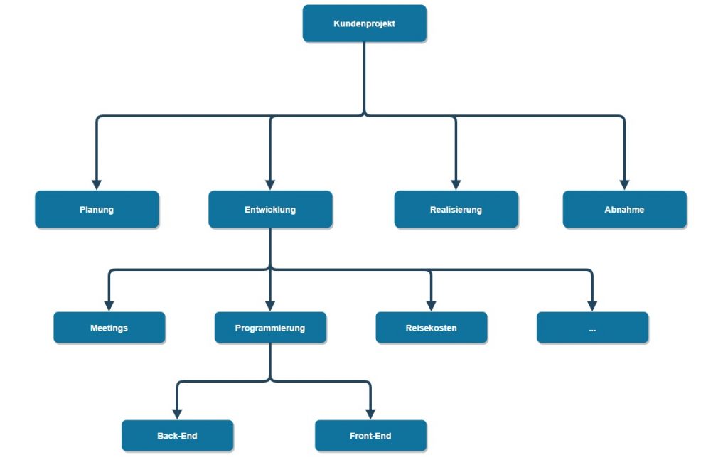
Aufbau des Projektstrukturplans
Ein PSP wird in Form eines Baumdiagramms angelegt und strukturiert das Projekt hierarchisch. Während ganz oben das Gesamtprojekt steht, folgen darunter die Teilprojekte sowie darunter die einzelnen Arbeitspakete. Ein PSP wird in Form eines Baumdiagramms angelegt. Der Aufbau ist klassisch hierarchisch, das sorgt für eine hierarchische Strukturierung der Projektarbeit. Während ganz oben das Gesamtprojekt steht, folgen darunter die Teilprojekte sowie darunter die einzelnen Vorgänge.
Kombination verschiedener Gliederungsprinzipien
In der Projektmanagement-Praxis haben sich in Orientierung an der DIN-Norm 69900 vor allem drei Gliederungsprinzipien bewährt: die objektorientierte Gliederung, die funktionsorientierte Gliederung und die phasenorientierte Gliederung. Tatsächlich werden diese in der Praxis aber in Kombination miteinander eingesetzt. Besonders sinnvoll für eine gemischte Gliederung erscheint die Gliederung nach Objekten, den höheren Ebenen und eine weitere Aufspaltung nach der zu erledigenden Arbeit. Eine Projektstrukturplan-Software kann Projektverantwortliche bei der Erstellung unterstützen.

In der Projektmanagement-Praxis haben sich in Orientierung an der DIN-Norm 69900 vor allem drei Gliederungsprinzipien bewährt. Tatsächlich werden diese oft aber in Kombination miteinander eingesetzt.
Aufgaben im Fokus: Die funktionsorientierte Gliederung
Funktionsorientierung: Diese Gliederungsform fokussiert die Funktionsbereiche der Projektbeteiligten und damit die Art der zu erledigenden Tätigkeiten. Für Unternehmen bedeutet das, dass Projekte entlang der Funktion, also den Aufgabereichen der jeweiligen Abteilungen verlaufen.
Beispiel: Entwicklung einer neuen Smartphone-App:
- Funktion 1: Benutzeranmeldung und Profilverwaltung, Login-System implementieren (Aufgaben: Login-System implementieren und Benutzerprofile erstellen),
- Funktion 2: Datenerfassung und Speicherung (Aufgaben: Dateneingabeformulare entwickeln und Datenbankanbindung realisieren),
- Funktion 3: Kartendarstellung und Navigation (Aufgaben: Kartendienste integrieren und Routenplanung ermöglichen),
- Funktion 4: Push-Benachrichtigungen und In-App-Nachrichten (Benachrichtigungssystem implementieren, Nachrichtenversand ermöglichen).
Produkt im Fokus: Die objektorientierte Gliederung
Objektorientierung: Diese Gliederung stellt das zu entwickelnde Produkt in den Mittelpunkt der Projektplanung und teilt die Arbeit nach den einzelnen Komponenten des Produkts auf. Auf diese Weise kann man die Komplexität eines Projekts reduzieren.
Ziel: Entwicklung einer benutzerfreundlichen App zur Lösung eines Problems.
- Funktionalität (Feature): Name, Typ, Abhängigkeiten,
- Benutzeroberfläche (UI/UX): Bildschirme, Layouts, Interaktionen,
- Backend-Services: API, Datenbanken, Authentifizierung,
- Datenbanken: Struktur, Typ (SQL/NoSQL),
- QA & Testing: Testfälle, Fehlerberichte.
Meilensteine: UI/UX-Designs fertig, Alpha- und Beta-Versionen testen, Veröffentlichung.
Schritt für Schritt: Die phasenorientierte Gliederung
Phasenorientierung: Entscheidet man sich für diese Gliederungsform, untergliedert man die einzelnen Projektphasen in ihre jeweiligen Teilaufgaben. Dieses Vorgehen bietet sich besonders in Projekten an, in denen es um die Entwicklung von Produkten mit unterschiedlichen zeitlichen Phasen geht.
Entwicklung einer neuen Smartphone-App:
- Konzeption Zieldefinition und Anforderungsanalyse,
- Design UI/UX-Design: Wireframes und Prototypen,
- Entwicklung Frontend- und Backend-Entwicklung,
- Testing Alpha-Test intern, Beta-Test extern,
- Veröffentlichung App-Store-Submission, Marketing und Launch der App,
- Wartung: Bugfixes und Updates.
In der Praxis kommen aber oft auch Mischformen zum Einsatz.
Unser Tipp: Entscheiden Sie sich für die Gliederungsform, die Ihnen eine gute Grundlage für Ihre Planung bietet. Schließlich ist der PSP dafür da, Ihnen die Planungsarbeit zu erleichtern.
Sechs Schritte zur Erstellung eines Projektstrukturplans:
- Auflistung der Aufgaben des Projektes durch Brainstorming
- Clusterung der Aufgaben z. B. nach Themengebieten
- Zusammenfassung der Aufgaben zu logischen Arbeitspaketen
- Zuordnung von Verantwortlichkeiten
- Definition der zeitlichen Lage der Arbeitspakete im Projektablauf durch Start- und Endtermin
- Dokumentation des Gesamtplans
Der Projektstrukturplan im Projektmanagement
Der Projektstrukturplan (PSP) ist eine grafische Darstellung aller Aufgaben eines Projekts. Mit dieser wertvollen und extrem sinnvolle Projektmanagement-Methode, legt man fest, welche Aufgaben erledigt werden müssen, damit die Projektziele erreicht werden können. Durch diesen Aufbau entsteht eine hierarchische Struktur. Im PSP geht es also darum, WAS getan werden muss, nicht aber wann und in welcher Reihenfolge es getan werden muss. Er dient der Kommunikation mit den Stakeholdern und schafft ein gemeinsames Verständnis innerhalb des Teams.
Die 4 goldenen Regeln für einen effizienten PSP
Sie möchten die Projektstrukturplanung mit PSP in Ihr Projektmanagement integrieren? Dann sollten Sie die folgenden wichtigen Prinzipien auf jeden Fall beachten:
- Zerlegung als Technik: Bei der PSP-Erstellung spielt die inhaltliche Unterteilung des Projekts in kleine Einheiten eine unerlässliche Rolle.
- Einmaligkeit: Jedes PSP-Element gibt es nur einmal.
- 100-Prozent-Regel: Der PSP sollte darauf angelegt, nicht nur Teile, sondern die gesamte Struktur des Projekts vollständig wiederzugeben.
- Trennung von Arbeitspaketen und Aktivitäten: Bei den Arbeitspaketen handelt es sich um die unterste Ebene des PSP. Aktivitäten dagegen sind konkrete Arbeitsaufgaben. Sie werden den Arbeitspaketen zugeteilt, gehören aber nicht mehr zum PSP.
Meist wird der Projektstrukturplan im Rahmen eines gemeinsamen Kick-offs zu Projektbeginn erstellt. Voraussetzung ist, dass die wichtigsten Meilensteine und Projektphasen bereits definiert und die Projektziele gemäß der SMART-Kriterien formuliert sind.
Anschließend diskutiert man im Team, welche Arbeitsschritte notwendig sind, um die gesetzten Ziele im festgelegten Zeitraum zu erreichen. Alle im Brainstorming gesammelten Aktivitäten werden für das Team sichtbar dokumentiert. Dann ordnet man die Aktivitäten den zu definierenden Teilprojekten zu. Hierbei spielt die Frage eine Rolle, zu welcher Ebene eine Aktivität gehört. Ist sie sehr komplex und erfordert daher ein eigenes Teilprojekt mit verschiedenen Arbeitspaketen? Handelt es sich um ein Arbeitspaket, das einem Teilprojekt angehört? Oder geht es um konkrete Aufgaben, die einem Arbeitspaket zugeordnet werden können?
Nach Abschluss der Diskussion ist das Team aufgefordert, sich zu fragen, ob die eingangs definierten Ziele bei Abarbeiten der festgelegten Arbeitspakete realistischerweise erreicht werden können. Fehlen noch Aktivitäten? Dann sollten diese jetzt ergänzt werden. Außerdem sollte man den PSP nach fünf bis zehn Tagen erneut prüfen und noch fehlende Arbeitspakete ergänzen. Der nächste Schritt ist die Feinplanung der Arbeitspakete.
Gliederung der Teilprojekte und Aufgabenpakete
Der PSP Projektstrukturplan ist hierarchisch gegliedert, zeigt alle Teilprojekte sowie über- und untergeordnete Aufgabenpakete und einzelne Aufgaben. Diese logische Unterteilung ist leicht verständlich und hilft den Teilnehmern, ihren Verantwortungsbereich abzugrenzen.
Von Projektbeginn an verfügt das Team so über einen Überblick darüber, was im Projekt geliefert werden muss. Im Grunde handelt es sich also um Ausführungsanweisungen, die als zu erledigende Aufgabenpakete grafisch dargestellt werden. Projektstrukturpläne spielen im Projektmanagement eine wichtige Rolle, da sie das gesamte Projekt in kontrollierbare Teilaufgaben gliedern.
Der PSP wurde ursprünglich in den 60er Jahren entwickelt, als man sich der der genaueren Definition von Projekten widmete. Schon bald war der die Grundlage sämtlicher Planungs- und Kontrollsysteme im Projektmanagement. Als Planungsgrundlage kann er auch zu agilen Projekten passen.
PSP als Instrument zur Planung und Kommunikation
Neben der Strukturierung des Projekts in Teilaufgaben hat der Projektstrukturplan aber noch eine weitere Funktion: In ihm werden Informationen zu den Verantwortlichkeiten im Projekt sowie zu Kosten, Terminen und Ergebnissen gesammelt. Als vollständige hierarchische Darstellung des kompletten Liefer- und Leistungsumfangs eines Projekts stellt der Projektstrukturplan eine zentrale Anforderung im Rahmen der Projektplanung dar. Da er idealerweise die fristgerechte Zielerreichung per geringstmöglichem Aufwand ermöglicht, kann seine Bedeutung für den Projekterfolg – ebenso wie beim vorgelagerten Scope Management – gar nicht hoch genug eingeschätzt werden.
Da der Projektstrukturplan alle (planbaren) Aufgaben eines Projektes darstellt, dient er als wichtiges Planungsinstrument und außerdem als Kommunikationsmittel mit den Stakeholdern.Im Projektstrukturplan werden die für das Projekt zur Verfügung stehenden Ressourcen Teilprojekten und Aufgabenpaketen zugeteilt. So dient die Methode auch der Budgetplanung. Hinzu kommt, dass allein die Erstellung des Plans und das damit einhergehende Durchdenken der Projektaufgaben wertvolle Ideen für Herangehensweisen liefern kann.
Darüber hinaus lassen sich bereits zu Projektbeginn Risiken erkennen. Das liegt auch daran, dass er parallel zum Projektfortschritt gepflegt wird und so Auskunft über den Fortschritt der einzelnen Aufgabenpakete gibt. Kommt es zur Verzögerung eines Pakets, wird es mit der Farbe Rot („Verspätet“) markiert. Grün steht für „im Soll“, Blau für „Erledigt“ und Gelb für „Gefährdet“. Der Projektstrukturplan unterstützt auf diese Weise also sogar das proaktive Risikomanagement und ermöglicht ein rechtzeitiges Gegensteuern im Sinne des Projekterfolgs.
Zusätzliche Optionen für die Organisation der Projektarbeit
Neben der reinen Strukturierung des Projekts bietet der PSP weitere Nutzungsmöglichkeiten, zum Beispiel für das Projektcontrolling, an. Zu diesem Zweck verfügt jedes Arbeitspaket über zusätzliche Felder, in denen die entsprechenden Informationen gesammelt werden können. Dazu gehören unter anderem folgende:
- Feld “Nr.”: Das Arbeitspaket erhält eine durchgehende Nummer, die seiner Zuordnung dient. Durch die Vergabe von Nummern lassen sich Teilprojekte und Arbeitspakete hierarchisch nummerieren und besser unterscheiden.
- Feld “Arbeitspaketname”: Das Arbeitspaket erhält einen eigenen Namen, der Rückschlüsse auf seinen Inhalt zulässt.
- Feld “Verantwortlich”: Hier trägt man den Namen des Hauptverantwortlichen für das Arbeitspaket ein. Das heißt nicht, dass diese Person die gesamte Arbeit alleine erledigen muss. Es liegt jedoch in ihrer Verantwortung, dass die Arbeit nach den eingangs definierten Zielen erbracht wird.
Projektfortschritt im Blick: Die Ampelfelder
- Ampelfelder: Diese Felder nutzt man im Laufe des Projekts zur Steuerung der Arbeitspakete. Zur Verfügung stehen ein Feld für den Gesamtstatus des Arbeitspakets, sowie jeweils eines für die Termin-, Kosten- und Ergebnissituation. Während sich in manchen Projekten die Nutzung aller vier Ampeln anbietet, reicht in anderen eine Ampel für den Gesamtstatus aus. Die Bedeutung der Farben der Ampeln sollten möglichst in der gesamten Organisation, mindestens aber innerhalb des Projektes eindeutig geregelt sein.
- Weiß hinterlegte Felder zeigen, dass das Arbeitspaket erst in der Zukunft begonnen wird. Schwarz hinterlegte Felder stehen für ein bereits beendetes Arbeitspaket. Müssen Sie ein Arbeitspaket auf Gelb oder Rot stellen, sollten Sie ein Problembericht verfassen und können dann rechtzeitig gegensteuern.
- Feld “Aktualisierung”: Hier vermerkt man, wann die Ampeln zuletzt unverändert bestätigt wurden. So können alle Beteiligten einschätzen, wann der PSP von den Teamkollegen zuletzt bearbeitet wurde.
Grün für Erfolg: Der PSP als Frühwarnsystem
Teams, die diese Informationen kontinuierlich pflegen, werden mit einem mächtigen Steuerungsinstrument belohnt. Zum einen ermöglicht der PSP allen Projektbeteiligten zu jedem Zeitpunkt einen Überblick über den Stand des Projekts. Zum anderen kann auch die Projektleitung den PSP jederzeit einzusehen. Wenn alle Arbeitspakete auf Grün stehen, kann sie davon ausgehen, dass die betreffenden Arbeitspakete nach Plan verlaufen. Sind ein oder mehrere Arbeitspakete gelb oder rot hinterlegt, wissen die Verantwortlichen, dass es zu Planabweichungen kommt.
Sie sind auf der Suche nach einer Projektmanagement-Software, die es Ihnen erlaubt, wirkungsvolle Projektstrukturpläne zu erstellen? Dann sind Sie bei uns genau richtig! Fordern Sie einen kostenlosen Testzugang an, um einen punktgenauen PSP zu entwerfen.
Mehr zum Thema lesen:
- Gantt-Diagramm: Definition, Aufbau und Funktionen
- Projektplanung: Definition, Aufgaben und Schritte
- Kanban Board: Definition, Anwendung und Implementierung
- Projektplan erstellen: Aufbau, Beispiele und Anleitung
Disclaimer:
Die in diesem Blogartikel geäußerten Meinungen und Informationen dienen nur zu allgemeinen Informationszwecken. Wir bemühen uns um Aktualität und Genauigkeit der bereitgestellten Informationen, können jedoch keine Garantie für die Korrektheit, Vollständigkeit oder Aktualität übernehmen. Jegliche Nutzung der in diesem Artikel bereitgestellten Informationen erfolgt auf eigenes Risiko.

